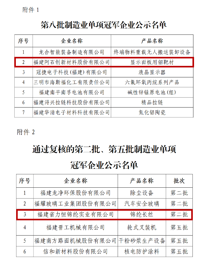
近日,工业和信息化部公布第八批制造业单项冠军企业名单和第二批、第五批制造业单项冠军企业复核通过名单。长乐2家企业上榜,其中,福建阿石创新材料股份有限公司(主营产品“显示面板用钼靶材”)获评第八批制造业单项冠军企业。

图片来源:Acetron阿石创
福建省力恒锦纶实业有限公司(主营产品“锦纶长丝”)获评第二批制造业单项冠军企业。

图片来源:恒申集团
名单如下:
福建省上榜企业名单(不包含厦门市)

据了解,自2016年以来,工信部已先后遴选出8批共1557家制造业单项冠军企业。根据《制造业单项冠军企业认定管理办法》,制造业单项冠军是指长期专注于制造业特定细分领域,生产技术或工艺水平国际先进,单项产品(生产性服务)市场占有率位居全球前列的企业,被誉为制造业皇冠上的“明珠”、金字塔的“塔尖”。
制造业单项冠军企业体现在“单项”和“冠军”两方面。“单项”是指长期聚焦有限的目标市场,要求特定细分产品销售收入占企业全部业务收入的比重应在70%以上。“冠军”是指企业在其从事的细分产品领域拥有市场领导和技术领先地位。
此次名单涵盖高端装备、新材料、电子信息、生物医药等多个关键领域,为我国制造业转型升级提供了宝贵经验。此次名单的揭晓,不仅是对我国制造业企业深耕细分领域、追求卓越品质的高度认可,也是推动制造业高质量发展,实现从“制造大国”向“制造强国”跨越的重要里程碑。
(记者 陈建云)
扫一扫在手机上查看当前页面